【发明专利】一种沙漠固沙网格铺设机
作者:
来源:
发布日期:2017年10月10日
点击量:0次







来源
作者
发布日期
2017年10月10日
点击量
0次
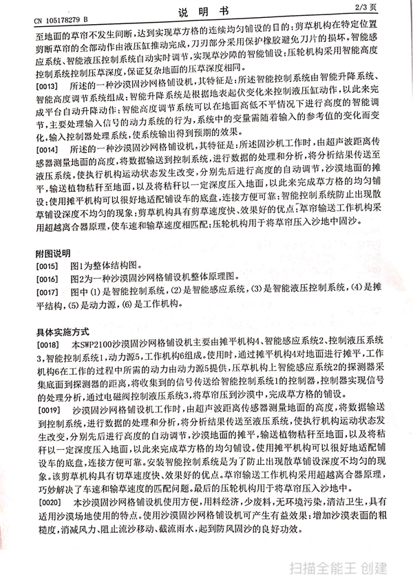
甘公网安备 62060202000196号